EN
EN
网站安全检测平台
TOP
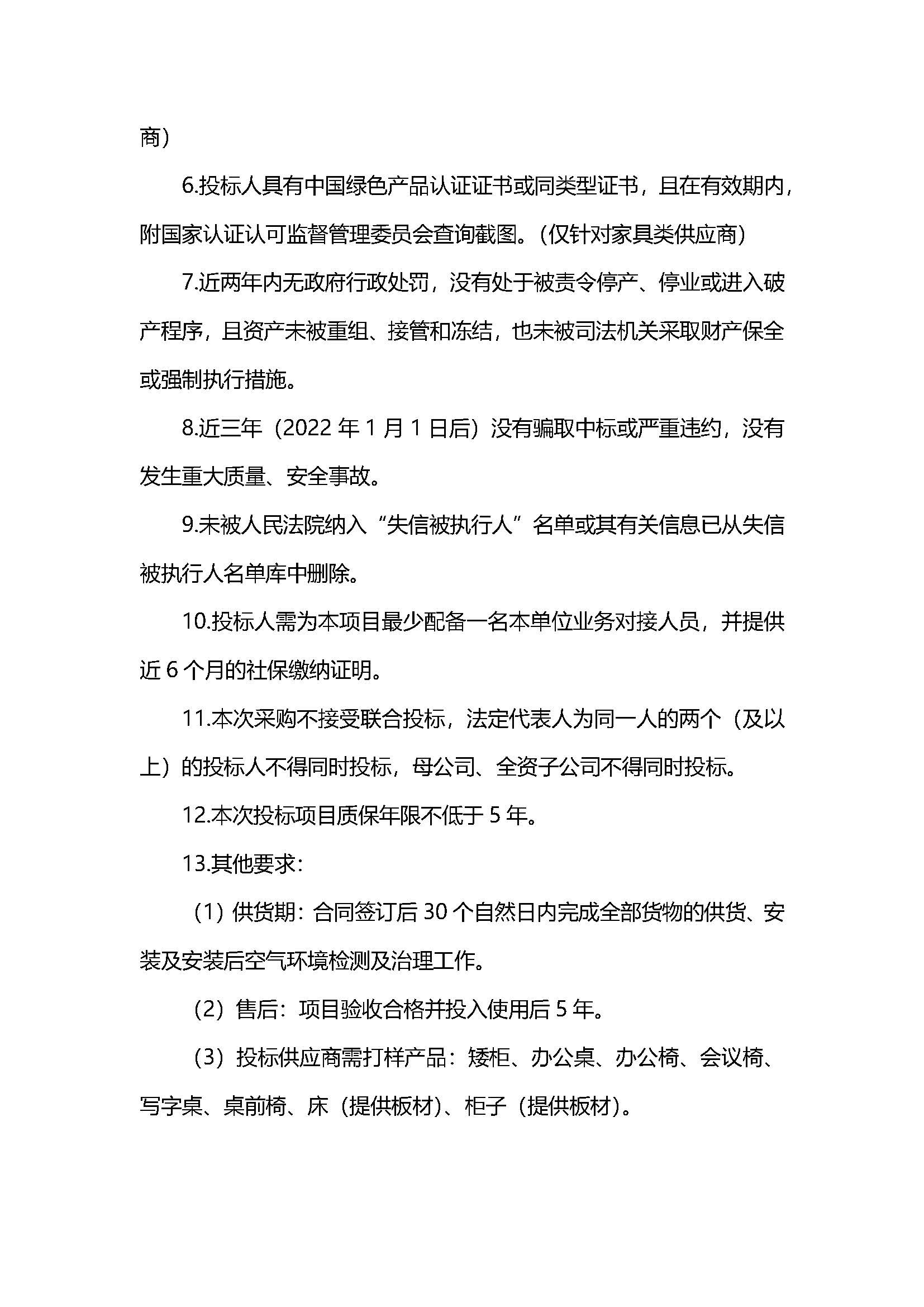
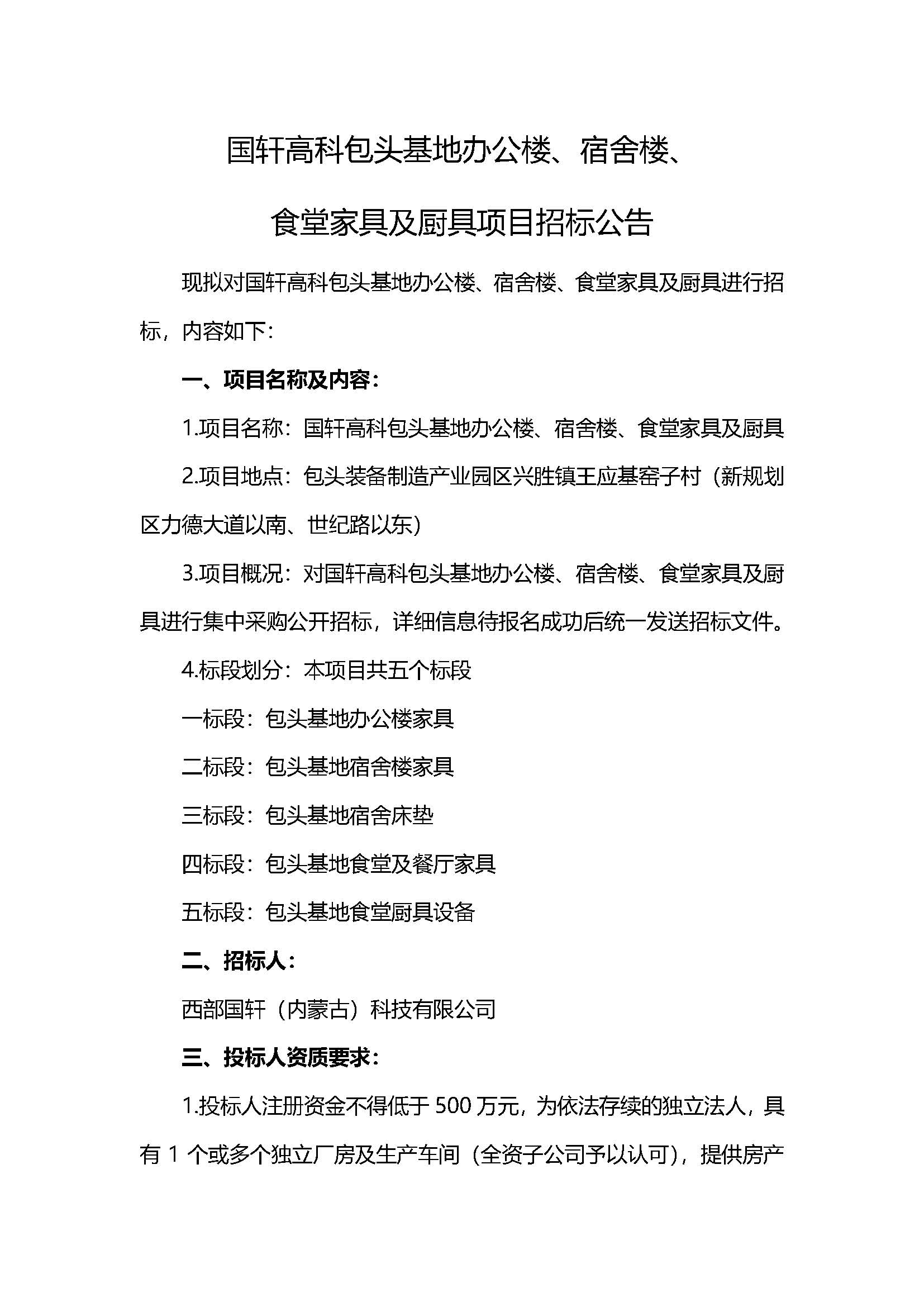
国轩高科包头基地办公楼、宿舍楼、 食堂家具及厨具项目招标公告
2025-09-17

1、西部国轩办公楼、宿舍楼、食堂家具及厨具项目招标公告V5_页面_1.jpg

1、西部国轩办公楼、宿舍楼、食堂家具及厨具项目招标公告V5_页面_2.jpg

1、西部国轩办公楼、宿舍楼、食堂家具及厨具项目招标公告V5_页面_3.jpg

1、西部国轩办公楼、宿舍楼、食堂家具及厨具项目招标公告V5_页面_4.jpg

1、西部国轩办公楼、宿舍楼、食堂家具及厨具项目招标公告V5_页面_5.jpg

1、西部国轩办公楼、宿舍楼、食堂家具及厨具项目招标公告V5_页面_6.jpg

上一页: 国轩高科新建120GWh锂电池产线电芯设备集中采购招标公告 Tender Announcement of Centralized Procurement of Cell Equipment for Gotion High-tech's New 120 GWh Lithium-ion Battery Production Line
下一页: 国轩高科激光焊接机设备采购招标公告 返回列表